MY NAME IS JOAN WELCOME TO MY SITE

DATA MODEL

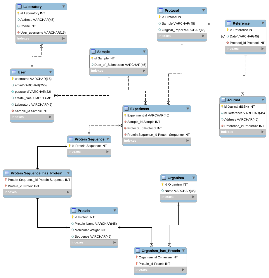
You are the manager of a bioinformatics support service and need to build a database to manage data from your users' studies. Define a data model (entities, atributes and relationships) to hold data from ONE of the following cases.

A series of GWAS (Genome Wide Association Studies) based on SNP-arrays data. Data should include: 1) a variable set of phenotipic traits. 2) Reference, supplier and genes included in SNP-array used in the study, 3) Sample and user details, 4) GWAS results: genes, annotations, and associated statistics, 5) References.

A series of proteomics analysis. Data should include: 1) Sample and user details, 2) Experimental protocols used, 3) Protein sequences found, 4) Identified proteins from sequences, 5) References

...